Niestety podłączenie pod 1H masy nic nie daje.
Zastanawiałem się gdzie może być błąd i natknąłem się na coś takiego z czego wynika, że podłączenie pod 1H jest potrzebne, ale dodatkowo czujnik nasłonecznienia jest gdzieś wpięty do BCM – tylko gdzie. Instrukcja, którą posiadam nie przewiduje czujnika nasłonecznienia, a natomiast ma czujnik deszczu.
Dodatkowo czujnik nasłonecznienia nie działa na zasadzie przekaźnika tylko odpowiedniego oporu (względem masy lub względem napięcia bo jeszcze nie rozgryzłem tego), który jest w jakiejś funkcji z natężeniem światła.

- Kod: Zaznacz cały
AUTO LIGHT SYSTEM OPERATION
Note
• The illumination intensity which operates the auto light system is approximate and a reference. It varies
depending on conditions in the surrounding area (Weather, reflection off buildings).
Operation
Illumination condition
• When the ignition switch is turned to the ON position and the light switch is in the AUTO position, the headlight
and tail number side lights (TNS) illuminate under the following condition:
— The forward and upward illumination level sensors detect approx. 2000 lux or less.
Lights off condition
• When the light switch is in the AUTO position, the headlights and TNS turn off under the following conditions:
— The forward and upward illumination level sensors detect approx. 4000 lux or more for approx. 2.5 s.
— The ignition switch is off.
— The light switch is in the OFF position.
AUTO LIGHT SENSOR OPERATION
• Installed on the underside of the rearview mirror (windshield center) and integrated with the rain sensor as a
single unit.
• The upward and forward illumination level sensors which detect the level of illumination above and in front of
the vehicle respectively are built-in.
Function Description
Illumination level adjustment function
• The illumination level sensitivity can be switched between two levels using the WDS or equivalent.
On-board diagnostic function
• If the voltage input to the auto-light sensor is not within the operational voltage (approx. 9—16 V), the BCM is informed of the malfunction and a BCM DTC is detected
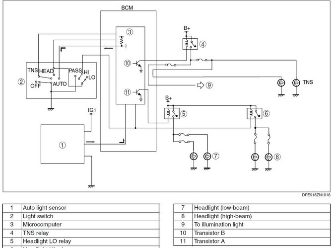
Według ostatniego wpisu czujnik nasłonecznienia podaje napięcie na któreś wejście BCMu i steruje bramkami tranzystora A i B
No i najgorsze w tym wszystkim.
W mojej M5 nie ma wyprowadzonych kabli pod czujnik deszczu więc tak samo zapewne pod czujnik nasłonecznienia.