Czujnik nasłonecznienia ...

Dział przeznaczony do rozwiązywania wszelkich problemów dotyczących wyposażenia i karoserii. Nie zawiera elementów przenoszenia napędu.

Postprzez iwi » 4 lut 2013, 13:39

Wojtek napisał(a):podlacz go pod TNS

Czyli zwykłą fotodiodę podłączyć pod wejście TNS? Niestety nie mam dostępu do czujnika z szyby, a kupowanie szyby z czujnikiem nie ma sensu.
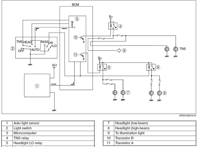
Zauważ że do komputera masz możliwość podłączenia w trzech miejscach
3O – wejście z manetek TNS
3H – wejście w tryb AUTO
1J – TNS Relay

Ja chciałem obejść system. Ale dobrze mówisz żeby aktywować system oryginalny.
Wydaje mi się, że na 3H trzeba podać masę a na 3O lub 1J wpiąć czujnik oświetlenia – tylko który?
Nie wiem dlaczego ale na schemacie nie ma pokazanego, że czujnik deszczu jest z czujnikiem oświetlenia.
Czujnik deszczu podpinany jest przez 4 pinową kostkę masa i 3 łącza do BCMu
Avatar użytkownika
Forumowicz
 
Od: 2 lip 2011, 23:33
Posty: 408 (0/4)
Skąd: Kraków
Auto: Mazda 5 2,0 Diesel 2006r. 150KM
6,5-8,0l / 100km
230000km

Postprzez Wojtek » 4 lut 2013, 13:46

nie sprawdzalem schematow...
ale podlaczaj pod tryb "auto" , a obwod jest uruchamiany czujnikiem swiatla...
czyli mniej wiecej powinno byc tak:
"+" , TNS, kable, czujnik naslonecznienia, Manetka swiatel, masa "–"
dokladnie obwod jest rownolegly i taki sam jak do swiatel krotkich z tym, ze dochodzi jeszcze czujnik naslonecznienia ;)
Arkana , Captur , Mii
byly: 323, Tribute, M6, M2, M5, Toledo, Mii, Rapid...
Avatar użytkownika
Zarząd – Członek Zarządu
 
Od: 21 gru 2013, 12:44
Posty: 17524 (110/484)
Skąd: UK
Auto: Renault Arkana E-Tech
Renault Captur2 E-Tech
Mii FR-line 1.0 75KM

Postprzez iwi » 4 lut 2013, 14:43

nie bardzo łapię +, TNS...
przecież czujnik nasłonecznienia to najczęściej fotorezystor, który nie ma + czy minusa – po prostu jego opór zmienia się w funkcji oświetlenia.
Avatar użytkownika
Forumowicz
 
Od: 2 lip 2011, 23:33
Posty: 408 (0/4)
Skąd: Kraków
Auto: Mazda 5 2,0 Diesel 2006r. 150KM
6,5-8,0l / 100km
230000km

Postprzez Wojtek » 4 lut 2013, 15:00

iwi napisał(a):nie bardzo łapię +, TNS...

opisalem caly obwod, a nie sam czujnik naslonecznienia... :P

iwi napisał(a):czujnik nasłonecznienia to najczęściej fotorezystor, który nie ma + czy minusa – po prostu jego opór zmienia się w funkcji oświetlenia.

to juz Twoja dzialka co chcesz uzyc jako czujnik naslonecznienia... moze byc np. foto dioda, foto tranzystor itd.
mozesz rowniez kupic jakies gotowe rozwiazanie czujnika...
pamietaj tylko, zeby zalaczal sie w odpowiednich warunkach naslonecznienia ;)
Arkana , Captur , Mii
byly: 323, Tribute, M6, M2, M5, Toledo, Mii, Rapid...
Avatar użytkownika
Zarząd – Członek Zarządu
 
Od: 21 gru 2013, 12:44
Posty: 17524 (110/484)
Skąd: UK
Auto: Renault Arkana E-Tech
Renault Captur2 E-Tech
Mii FR-line 1.0 75KM

Postprzez iwi » 4 lut 2013, 15:22

a co to jest TNS Relay?
Avatar użytkownika
Forumowicz
 
Od: 2 lip 2011, 23:33
Posty: 408 (0/4)
Skąd: Kraków
Auto: Mazda 5 2,0 Diesel 2006r. 150KM
6,5-8,0l / 100km
230000km

Postprzez Wojtek » 4 lut 2013, 15:38

przekaznik swiatel postojowych...
Arkana , Captur , Mii
byly: 323, Tribute, M6, M2, M5, Toledo, Mii, Rapid...
Avatar użytkownika
Zarząd – Członek Zarządu
 
Od: 21 gru 2013, 12:44
Posty: 17524 (110/484)
Skąd: UK
Auto: Renault Arkana E-Tech
Renault Captur2 E-Tech
Mii FR-line 1.0 75KM

Postprzez iwi » 4 lut 2013, 16:04

na 136stronie WD.pdf jest że światła postojowe (TNS RELAY) dzielą się na
1. PARKING LIGHT prawe i lewe
2. TALILIGHT prawe i lewe
3. LICENSE PLATELIGHT prawe i lewe

Parking to postojowe
Tail to pozycyjne
tylko cholera wie co miał na myśli producent bo u nas zamiennie stosuje się postojowe/ pozycyjne
a LicensePlateLight co to jest?

Ale dalej analizując schemat jeżeli TNS to postojwki to
HEADLIGHT LOW to będą krótkie a HIGH to będą długie.
więc coś jest nie tak na tym schemacie – strona 134
Dlaczego jest przy długich tranzystor a nie przy krótkich z informacją że dot. samochodów z automatycznymi światłami.
Avatar użytkownika
Forumowicz
 
Od: 2 lip 2011, 23:33
Posty: 408 (0/4)
Skąd: Kraków
Auto: Mazda 5 2,0 Diesel 2006r. 150KM
6,5-8,0l / 100km
230000km

Postprzez Wojtek » 4 lut 2013, 16:06

iwi napisał(a):LicensePlateLight co to jest?

tablica rejestracyjna jest takze podswietlana... ;)

ps. jak zwal, tak zwal... wszystko po to aby zamieszac sprawe ;)
Arkana , Captur , Mii
byly: 323, Tribute, M6, M2, M5, Toledo, Mii, Rapid...
Avatar użytkownika
Zarząd – Członek Zarządu
 
Od: 21 gru 2013, 12:44
Posty: 17524 (110/484)
Skąd: UK
Auto: Renault Arkana E-Tech
Renault Captur2 E-Tech
Mii FR-line 1.0 75KM

Postprzez iwi » 4 lut 2013, 16:27

no to lipa.
Przeglądnąłem tą instrukcję kolejny raz i nigdzie nie ma informacji gdzie wpiąć czujnik od automatycznych świateł.
Pozostaje ręczna modernizacja czyli zwykły fototranzystor, którego bramka w zależności od ilości światła się otworzy i wysteruje przekaźnik, który znowu poda mase na wejście 3O i 3L.
I chyba nic lepszego nie wymyślę.
Wejście 3H jest niby na AUTO, ale co to robi to nie wiadomo.
Wejście 3I jest na długie światła.
Avatar użytkownika
Forumowicz
 
Od: 2 lip 2011, 23:33
Posty: 408 (0/4)
Skąd: Kraków
Auto: Mazda 5 2,0 Diesel 2006r. 150KM
6,5-8,0l / 100km
230000km

Postprzez Wojtek » 4 lut 2013, 23:50

iwi napisał(a):Pozostaje ręczna modernizacja

uzyj jak najwiecej oryginalnej instalacji...

iwi napisał(a):Wejście 3H jest niby na AUTO

...dokladnie to robi to samo:
– zalaczenie TNS i przekaznika krotkich za pomoca czujnika natezenia swiatla...
Arkana , Captur , Mii
byly: 323, Tribute, M6, M2, M5, Toledo, Mii, Rapid...
Avatar użytkownika
Zarząd – Członek Zarządu
 
Od: 21 gru 2013, 12:44
Posty: 17524 (110/484)
Skąd: UK
Auto: Renault Arkana E-Tech
Renault Captur2 E-Tech
Mii FR-line 1.0 75KM

Postprzez iwi » 5 lut 2013, 09:58

ok dzięki za info. Spróbuje najpierw podać masę na 3H i zobaczę co się stanie. Na schemacie jeszcze jest połączone z światłami długimi więc muszę to sprawdzić

A docelowo jak myślicie – lepszy będzie fotorezystor (jedna nóżka do masy a druga do 3H) czy fototranzystor NPN z kolektorem na 3H a emiterem na masie (o ile w ogóle to zadziała).
Avatar użytkownika
Forumowicz
 
Od: 2 lip 2011, 23:33
Posty: 408 (0/4)
Skąd: Kraków
Auto: Mazda 5 2,0 Diesel 2006r. 150KM
6,5-8,0l / 100km
230000km

Postprzez Wojtek » 5 lut 2013, 13:20

moze lepiej zrob cos takiego...

http://sklep.avt.pl/go/_info/?id=46086& ... 285e747c6b

plytka z elementami wlacznika.jpg


iwi, uklad wlacznika nie jest ukladem jednoelementowym <głaszcze> , dlatego juz wczesniej wspomnialem...

Wojtek napisał(a):Co masz zrobic, to wykonaj tylko dodatkowy czujnik (pelniacy role tranzystora w Twoim ukladzie) i podlacz go pod TNS, a najlepiej zalatw sobie czujnik z szyby i go podlacz uruchamiajac tylko light sensor (nie rain sensor)... bedziesz mial pewnosc, ze wszystko chodzi jak powinno ;)


Dopisano Wt, 5 lut 2013, 12:20:

albo takie cos:

http://www.ebay.co.uk/itm/AUTOMATIC-OPT ... 2ec5747b98

i jego instrukcja obslugi:

automatic lights on_off.pdf
(1.15 MiB) Pobrane 119 razy


Dopisano Wt, 5 lut 2013, 12:28:

i takie ;)
http://www.ebay.co.uk/itm/Automatic-Lig ... 3f19204204

wiec widac, ze sa na rynku ;)
Arkana , Captur , Mii
byly: 323, Tribute, M6, M2, M5, Toledo, Mii, Rapid...
Avatar użytkownika
Zarząd – Członek Zarządu
 
Od: 21 gru 2013, 12:44
Posty: 17524 (110/484)
Skąd: UK
Auto: Renault Arkana E-Tech
Renault Captur2 E-Tech
Mii FR-line 1.0 75KM

Postprzez iwi » 11 lut 2013, 23:31

Niestety podłączenie pod 1H masy nic nie daje.
Zastanawiałem się gdzie może być błąd i natknąłem się na coś takiego z czego wynika, że podłączenie pod 1H jest potrzebne, ale dodatkowo czujnik nasłonecznienia jest gdzieś wpięty do BCM – tylko gdzie. Instrukcja, którą posiadam nie przewiduje czujnika nasłonecznienia, a natomiast ma czujnik deszczu.
Dodatkowo czujnik nasłonecznienia nie działa na zasadzie przekaźnika tylko odpowiedniego oporu (względem masy lub względem napięcia bo jeszcze nie rozgryzłem tego), który jest w jakiejś funkcji z natężeniem światła.
autolight.jpg

Kod: Zaznacz cały
AUTO LIGHT SYSTEM OPERATION
Note
• The illumination intensity which operates the auto light system is approximate and a reference. It varies
depending on conditions in the surrounding area (Weather, reflection off buildings).
Operation
Illumination condition
• When the ignition switch is turned to the ON position and the light switch is in the AUTO position, the headlight
and tail number side lights (TNS) illuminate under the following condition:
— The forward and upward illumination level sensors detect approx. 2000 lux or less.
Lights off condition
• When the light switch is in the AUTO position, the headlights and TNS turn off under the following conditions:
— The forward and upward illumination level sensors detect approx. 4000 lux or more for approx. 2.5 s.
— The ignition switch is off.
— The light switch is in the OFF position.

AUTO LIGHT SENSOR OPERATION
• Installed on the underside of the rearview mirror (windshield center) and integrated with the rain sensor as a
single unit.
• The upward and forward illumination level sensors which detect the level of illumination above and in front of
the vehicle respectively are built-in.
Function Description
Illumination level adjustment function
• The illumination level sensitivity can be switched between two levels using the WDS or equivalent.
On-board diagnostic function
• If the voltage input to the auto-light sensor is not within the operational voltage (approx. 9—16 V), the BCM is informed of the malfunction and a BCM DTC is detected

Według ostatniego wpisu czujnik nasłonecznienia podaje napięcie na któreś wejście BCMu i steruje bramkami tranzystora A i B

No i najgorsze w tym wszystkim.
W mojej M5 nie ma wyprowadzonych kabli pod czujnik deszczu więc tak samo zapewne pod czujnik nasłonecznienia.
Avatar użytkownika
Forumowicz
 
Od: 2 lip 2011, 23:33
Posty: 408 (0/4)
Skąd: Kraków
Auto: Mazda 5 2,0 Diesel 2006r. 150KM
6,5-8,0l / 100km
230000km

Postprzez Wojtek » 12 lut 2013, 00:07

iwi napisał(a):W mojej M5 nie ma wyprowadzonych kabli pod czujnik deszczu więc tak samo zapewne pod czujnik nasłonecznienia

nie wiem czy pamietasz, ale jest kilka typow modulow swatel... (w M6 byly 4).
tylko dwa moduly obslugiwaly automatyczne swiatla...

moze pewniej siegnac po sprawdzone sposoby dzialania?


;)
Arkana , Captur , Mii
byly: 323, Tribute, M6, M2, M5, Toledo, Mii, Rapid...
Avatar użytkownika
Zarząd – Członek Zarządu
 
Od: 21 gru 2013, 12:44
Posty: 17524 (110/484)
Skąd: UK
Auto: Renault Arkana E-Tech
Renault Captur2 E-Tech
Mii FR-line 1.0 75KM

Postprzez iwi » 9 sie 2013, 10:17

Witajcie – trochę czasu minęło od ostatniego postu, ale prace posuwają się do przodu.
Na ta chwilę zająłem się przyciemnianiem deski po zapaleniu świateł mijania w dzień
Dla tych, którym przeszkadza przyciemnianie deski w czasie włączonych świateł w dzień jest proste rozwiązanie: wystarczy przeciąć przewód z wtyczki 6 pinowej o oznaczeniu 4C z załączonego zdjęcia i oba przycięte końce połączyć przez przekaźnik czujnika światła, ale można też wstawić zwykły przełącznik, którym włączamy/wyłączamy oświetlenie deski i przyciemnianie wyświetlacza radia itp.
Oświetlenie schowka również nie zapali się.
automatytczne swiatla1.jpg

Wtyczka 6 pinowa znajduje się zaraz pod schowkiem pasażera i jest zlokalizowana od czoła – patrzymy na nią więc dostęp banalnie prosty. Kabel popielato/szaro z jakimś paskiem (oznaczenie LG/R na schemacie)
Avatar użytkownika
Forumowicz
 
Od: 2 lip 2011, 23:33
Posty: 408 (0/4)
Skąd: Kraków
Auto: Mazda 5 2,0 Diesel 2006r. 150KM
6,5-8,0l / 100km
230000km

Postprzez italodisco » 11 lip 2014, 17:24

od kilu tygodni nie działa mi klima co parę sekund się włącza i wyłącza słychać głośną prace wentylatora następnie wyłączenie i tak w kółko jeżeli samochód jest nagrzany i na zewnątrz jest gorąco to klima załącza siębardzo rzadko ( układ szczelny , nabity)

serwisant podpiął komputer i wyszło że jest uszkodzony czujnik nasłonecznienia ? czy czujnik nasłonecznienia może wyłączać wentylator ??
Początkujący
 
Od: 21 lut 2014, 20:06
Posty: 7
Auto: Mazda5 1,8 116KM 2008rok

Postprzez Wojtek » 11 lip 2014, 17:38

Czasem trzeba ten czujnik wyczyścić... umyj go nawilżona szmatką...
Arkana , Captur , Mii
byly: 323, Tribute, M6, M2, M5, Toledo, Mii, Rapid...
Avatar użytkownika
Zarząd – Członek Zarządu
 
Od: 21 gru 2013, 12:44
Posty: 17524 (110/484)
Skąd: UK
Auto: Renault Arkana E-Tech
Renault Captur2 E-Tech
Mii FR-line 1.0 75KM

Postprzez smile » 11 lip 2014, 18:28

italodisco napisał(a):serwisant podpiął komputer i wyszło że jest uszkodzony czujnik nasłonecznienia ? czy czujnik nasłonecznienia może wyłączać wentylator?


Zazwyczaj wyskakuje błąd czujnika nasłonecznienia po odłączeniu akumulatora. Aby usunąć ten błąd należy z wysokości 15 cm nad czujnikiem świecić żarówką minimum 60 Watt przez minutę. Ale to nie pomoże, nie słyszałem, aby czujnik nasłonecznienia robił problemy z klimą.
Trzeba szukać gdzie indziej.
Forumowicz
 
Od: 16 lip 2011, 12:38
Posty: 2688 (75/56)
Skąd: Gubin / Gdynia
Auto: M5 CR
M6 GY

Było:
323F BJ RF2A

Kto przegląda forum

Użytkownicy przeglądający ten dział: Brak zidentyfikowanych użytkowników i 0 gości

Moderator

Moderatorzy 5 / Premacy